
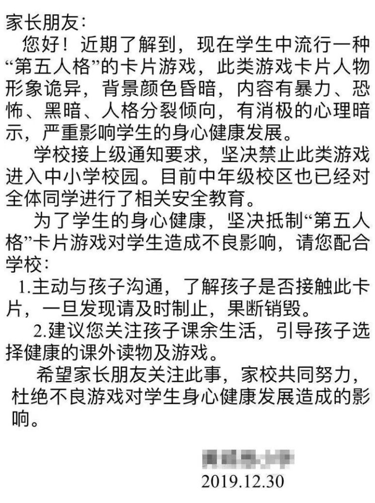
近来,多则内容类似的“告诉”引爆小学家长群。
告诉内容直指闻名手机游戏“第五品格”及其衍生卡牌产品,称该游戏“人物形象怪异、内容有暴力恐惧倾向,极度影响儿童青少年的身心健康发展”。
告诉一出,绝大多数家长们都是一头雾水,这“第五品格”是个啥?
其实作为一款手机游戏,“第五品格”现已上市两年多了,闻名度仅限于玩家层面。作为一款“非对称性对战”游戏,其首要游戏方法便是差人抓小偷——手机玩家被分红“监管者”(差人)和“求生者”(小偷)两个阵营,输赢也就显而易见了。
按说这游戏形式也不别致,只不过,“第五品格”的画风是这样的……
未防止部分读者不适,图片较小,网上有高清大图请您品鉴
游戏的官方介绍里,管这叫“哥特式漆黑画风“,特别恰当。
也由于这样的画风,让这游戏收成了不少玩家的好评,可您记住了,在苹果手机的app store里,这游戏的年岁评级为“12+”。
没错,便是有点暴力、有点惊悚的那种。
其实之前“第五品格”就有过一些争议,例如有家长投诉,有孩子悄悄为该游戏充值。
可您瞅准了,网上撒播的各种“告诉”,首要提及的还不是游戏自身,而是游戏的衍出产品——保藏卡牌。
这又是什么鬼?
据官方材料,“第五品格”卡牌是由网易手游《第五品格》官方授权,卡游文明开发发行的搜集类卡牌,现在现已出了两套。其画风也跟游戏相差无几——
公正说,这卡片印刷质量还挺精巧的
卡牌自身并没有游戏性,仅仅用来保藏和把玩。仍是“官方”的说法,这套卡牌“健康益智”。
至于是不是这样,就见仁见智了……
记者探查了一番发现,这卡牌在小学生集体里,是真的很火。
记者以求购卡牌为由向卡牌的出产方卡游公司进行了咨询,出售人员一上来便着力引荐这款卡牌,“卖得可火了,老是断货!”
但一起,出售人员也提示,在北京市区卖或许有点困难,“现在有人在查”。
坐落崇文门区域的搜秀商城,五层的一家商户则向记者泄漏,“第五品格”卡牌十分火爆,“买回家孩子必定喜爱。”
网络渠道自不必说,卡游的淘宝官方店中,“第五品格”的第二套卡牌——秘境保藏卡,出售量已近4万套。从谈论就能看出,不少人都是买来给孩子的(1月5日记者发现,卡游的淘宝官方店已下架该款卡牌)
闻名二次元视频网站哔哩哔哩上,也有小学生容貌的“up主”,上传了卡片的开包视频。
至于这个卡牌为何这么火,上了年岁的小编其实并不能get小学生的审美。但小编想起了自己儿时的爆款——万智牌,好像有殊途同归之处。
可这画风、这内容……也难怪告诉一出,家长们就炸了锅。
当然,不是所有人都以为错在游戏和卡牌,究竟正确引导孩子,最重要还得靠家长。再说人家游戏原本也不是为小学生规划的。
至少,作为家长,总先得搞懂这游戏和卡牌是啥,才干更好的跟孩子交流、交流。假如仅仅简略的没收,作用必定好不了。
最终,记者帮您问了咨询了多个政府部门,昌平区扫黄打非办公室的工作人员也说了,最近的确发布了触及“第五品格”的告诉,但告诉仅仅提示、主张性质的,家长不必过分严重。孩子真的买了、玩了卡牌,正面引导一下就行。赶明儿就别玩“第五品格”了,改攒“奥特曼”行不行?
